首页
Home
走进一八
Nav
行业资讯
Nav
每周船期
Nav
海外仓
Nav
限时活动
Nav
产品中心
Nav
产业带
Nav
生态合作
Nav
关于我们
Nav
美国海外仓
英国海外仓
欧洲海外仓
美东快船纽约
美东美森快船
英/欧/美商卡
美东快卡
美国专仓直送
美西快船
法国仓冰点特价
美东普船卡派特价仓
英国海运特价仓
德国海运特价仓
中欧铁路-快递派
中欧铁路-卡派
美国普船
美森极致达
美森加班船
以星限时达
美东纽约普船
美东纽约快船
美西快船
美国海卡超大件
美东快卡
美国海运
英国海运卡派
英国限时达
英国海运
欧洲普船
德国海运卡派
欧洲海运
美国普货空运
美国空运
英国空运经济线
英国3-5快线
英国空运
欧洲VAT递延空运
欧洲空运
中欧卡航
中英卡航
沙特专线
3C电子
大件家具
汽配
工艺品
美妆
服装
小家电
LED灯具
五金配件
健身器材
打印耗材
卫浴
户外用品
安防设备
企业介绍
行业资质
联系我们
人才招聘
亚马逊“送达时段自动更新功能”设置操作指引
发表时间:2026-01-09 15:54
当卖家通过ERP或者API创建货件时,没有默认【允许FIST承运人更新送达时段】,即无法启用“送达时段自动更新
(DW Automation)
功能”时,可以参考如下操作方案:
方案一:
卖家在ERP/API创建货件后,可以
通过卖家平台进入货件管理页面勾选【允许FIST承运人更新我的送达时段】
。
方案二:
如卖家因管理的货件数量过多,人工操作难度太大,可采用方案二操作。
收到内部通知,亚马逊预计于2026年第二季度初上线ERP/API创建货件默认"允许FIST承运人更新送达时段"功能。在该功能上线前,亚马逊将通过由
卖家发起授权申请给到FIST项目组,FIST集中批量设置白名单的形式
,帮助使用ERP/API创建货件的卖家及FIST承运商减少沟通成本及运营压力。
1.
"白名单"申请操作如下:
卖家按模板发送邮件至cngs-fba-carrier-management@amazon.com,请注意,没有按照模板发送的授权申请邮件将很有可能无法得到处理;2.
邮件模板如下:
邮件主题
:
[xxx
(
xx
处填卖家公司名)
]
:卖家平台送达时段自动更新勾选授权声明
邮件正文:
授权声明:
l
卖家注册公司名称:
[xxx]
卖家账号
(Seller ID)
:
[YYY]
XXX
(
xx
处填卖家公司名)在此授权亚马逊针对上述卖家账号中所有使用
FIST
承运人运输的货件,自即日起至
2026
年
3
月
31
日期间,代表本公司在卖家平台勾选
"FIST
承运人
"
及
"
允许
FIST
承运人更新我的送达时段
"
选项,以启用送达时段自动更新功能。
授权原因:
l
为提升物流服务效率,亚马逊于
2026
年为
FIST
承运人推出送达时段自动更新功能。通常情况下,卖家在卖家平台创建货件时,可通过勾选相关授权选项并选择
FIST
承运人,从而允许承运人代为自动更新送达时段。
l
本公司因通过
ERP
系统管理货件,无法在卖家平台直接完成上述勾选操作。本公司在此授权,以确保能够享受送达时段自动更新服务。
授权补充说明:
l
本授权仅适用于上述期间内使用
FIST
承运人的货件
本邮件代表本公司同意及确认上述授权内容。
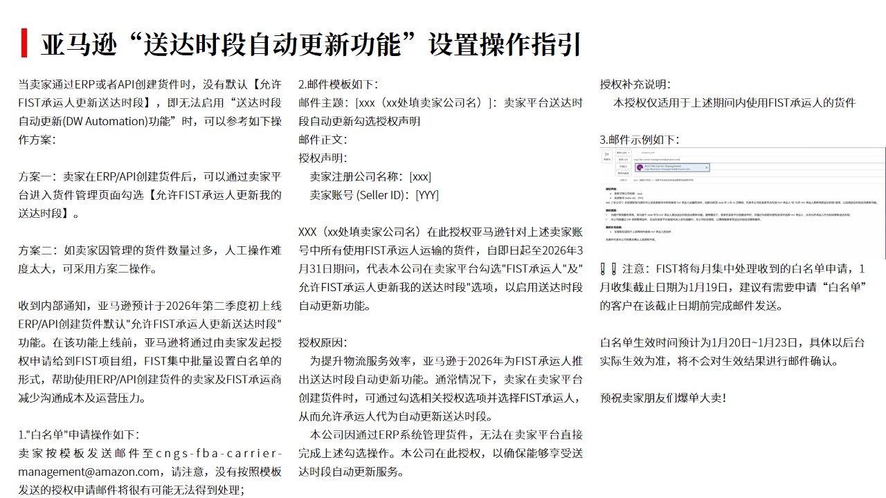
3.
邮件示例如下:
注意
:FIST将每月集中处理收到的白名单申请,
1月收集截止日期为1月19日
,建议有需要申请“白名单”的客户在该截止日期前完成邮件发送。白名单生效时间预计为1月20日~1月23日,具体以后台实际生效为准,将不会对生效结果进行邮件确认。预祝卖家朋友们爆单大卖!
上一篇
·@英国站卖家注意,没有这个号码将限制发货!
下一篇
北欧暴风雪来袭,供应链“压力山大”!
分享到:
快速导航
产品中心
新闻资讯
关于我们
联系我们
FBA专线
亚马逊FBA头程 美国FBA专线
欧洲PVA/VAT专线
中英卡航专线
新闻资讯
友情链接
广州市白云区鹤龙街鹤瑞二街3号阿道夫总部大厦北塔6层
个人信息保护政策 | 法律声明 |
粤ICP备2025467377号
| 广东一八供应链管理有限公司 版权所有 侵权必究
AMZ123 一八主页
亚马逊SPN 一八主页
集团
动态
行业
资讯
致力于成为客户最值得信赖的跨境服务商